药你健康丨“服药时间”要不要讲究?
2023-02-14
分享



看了以上两位老人的对话,你是不是也疑惑自己的药品说明中的“空腹、餐前、餐中、餐后、睡前”具体指什么时间呢?
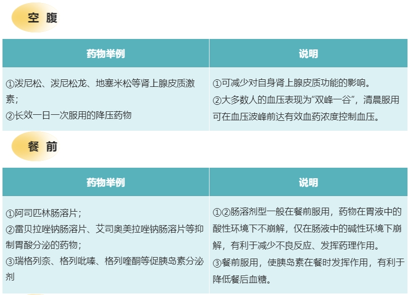
空腹:早晨餐前1小时;
餐前:餐前15-60分钟服用;
餐中:进食少许后服药,服完后可继续用餐;
餐后:餐后15~30分钟服用;
晨服:早上服(早餐前或早餐后)
睡前:睡前15~30分钟服用。



小贴士:
用药的最佳时间段不可一概而论,由于药物的品种不同、治疗的目的不同而有所差别。药物需要遵从医嘱或者药品说明书,严格控制服药时间,才能达到最佳的治疗效果。
用药物期间要注意避免吃油腻、生冷、辛辣等刺激性的食物,以免影响药物吸收。尽量用温开水送服药物,不要用酒、咖啡、茶等送服药物。
当服用药物种类过多时,应在专业人士的建议下将服药时间归类汇总,切莫因服药对正常生活造成困扰。
更多资讯
